在这篇文章里,我将和大家分享一下我用Scala、Akka、Play、Kafka和ElasticSearch等构建大型分布式、容错、可扩展的分析引擎的经验。
第一代架构
我的分析引擎主要是用于文本分析的。输入有结构化的、非结构化的和半结构化的数据,我们会用分析引擎对数据进行大量处理。如下图(点击查看大图)所示为第一代架构,分析引擎可以用REST客户端或Web客户端(引擎内置)访问:
简单描述一下用到的技术:
1、Play框架做REST服务器和WEB应用。Play是个基于轻量级、无状态和WEB友好的MVC框架。
2、Akka集群作处理引擎。Akka是个工具集,用于在JVM上简化编写高并发、分布式、和有弹性的消息驱动应用。
3、ClusterClient用于与Akka集群通信。它运行在REST服务器上,将任务发给Akka集群。使用ClusterClient是一个非常错误的决定,因为它并不会维持与Akka集群的长连接,因而会经常报连接错误,而且重新建立连接时还要把那个Client所在的JVM也一起重启。
4、ElasticSearch用作查询引擎和数据存储,包括原始数据和分析结果。
5、Kibana用作可视化平台。Kibana是有弹性的分析和可视化平台。
6、Akka Actor用作ElasticSearch的数据导入导出服务。它的表现非常好,服务从来没出过故障。
7、S3用作集中化文件存储。
8、Elastic Load Balance用作节点之间的负载均衡。
9、MySQL用于元数据存储。
我们从Akka 2.2.x版开始用起,也碰到了一些严重问题,主要表现为:
1、ClusterClient与Akka集群之间连接断开:在负载大CPU使用率高时,ClusterClient常常莫名其妙的与Akka集群断开连接。因为它是个第三方库,所以我们只好把JVM重启来让它继续工作,有的时候还要半夜爬起来处理问题。
2、资源利用率:我们发现REST服务器上CPU使用率只有2-5%,这样太浪费资源了,Amazon EC2服务器可不便宜。
3、延迟问题:REST服务器运行在不同的服务器上。这样就造成了延迟问题,因为对于每一条Client发过来的请求,它都要把请求反序列化,再序列化然后才能发到Akka集群。从Akka集群发来的响应消息也是一样,要先反序列化再序列化,然后才能发给请求方。这样的序列化和反序列化过程常常导致超时问题。而且,我们只是把Play用作REST后台而不是完整的WEB框架,我承认这是我们的设计问题。
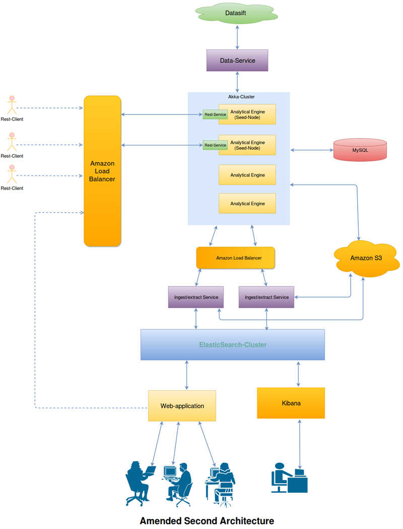
第二代架构
为了解决这些问题我们设计了第二代架构,主要变化有:
1、去掉Akka ClusterClient。
2、用Spray替换掉Play架构,因为把Play用作REST服务不是个正确的决定。Spray是个轻量级HTTP服务器。
3、为了减少端到端的延迟,我们把REST服务运行在Akka集群节点所在的JVM上,而不是单独的节点上。
新架构是这样的:
第三代架构
三个月后,来了个要增加Datasift做为数据源的新需求,提供流数据和历史数据。这个需求好满足,只要增加一个新服务,从Datasift中拉取数据并发送到分析集群上即可。
增加新服务很简单,但却导致了新问题:
1、上述架构本质上来说是个推送模型,每当有大量的流或历史数据被推送过来时,集群就会处理不过来。
2、我们决定把集群由4个节点扩展为8个节点。这样峰值情况下还可以,但正常情况下大多数节点都处于非常空闲的状态。我们用的是Amazon EC2 4x.Large节点,非常贵,所以就引发出了基础设施的费用问题。
3、我们决定使用Amazon的自动扩容服务。在集群上负载增加时它的确是自动扩容了,可是负载降下来时它却没有缩容。Amazon自动扩容服务对我们的业务情况处理得不够好。
4、另一个问题是Akka集群的内部节点通信在CPU使用率超过90%时常常出问题,原因可能是因为我们经验不够不会配Akka集群,也有可能是Akka集群那时候不象现在这么成熟。
5、如果有节点崩溃的话,那整个处理过程就会停止。
当我们在努力为这个问题找解决方案时,又收到需求要再增加一种数据源!
第三代架构进一步更新
在经过很多次头脑风暴之后,我们明白了现有架构的问题,于是做出了一个简单、可扩展和容错的第三代架构:
在这个新架构里,我们去掉了Akka集群,重写了分析引擎。它完全是基于Akka Actor的,REST服务也是运行在相同的JVM上。REST服务只是简单的从客户端接收请求,做认证和鉴权,然后创建一条待处理消息发送到Kafka队列中去。分析引擎的每个节点都会从Kafka队列中拉取数据,处理完毕再拉取下一批。这样它就永远不会忙不过来。
受益于Kafka的内部机制,不管哪个节点死掉了,Kafka都会自动的把要处理的消息发送到另一个正常节点上,所以不会有任何消息丢失。
在这个架构下我们就不必继续租用以前的Amazon EC2 4X large服务器了,只要用Amazon EC2 2X large就可以支持任何负载,节省了很多钱。(此处应有掌声。:) )
这完全是个基于拉取模式的架构。所有的请求和浪涌 都通过Kafka集群处理。它永远不会忙不过来,因为所有操作都是基于拉取模式的。整个系统部署在26台EC2节点上,已经快两年了,生产系统一次故障都没出过。
我们也用Kafka保存了各种服务日志来分析性能、安全和用户行为。Kafka生产者会把日志发送到Kafka服务器中。因为我们已经有了ElasticSearch的导入导出服务,我们可以仍然用它们来推送ElasticSearch的日志。我们也可以轻松地用Kibana将用户行为可视化。
总结
1、Akka Actors非常适合于打造高并发、分布式、有弹性的应用程序。
2、Spray非常适合作轻量级HTTP服务器。现在它已改名为Akka-HTTP。
3、Play框架非常适合于构建高并发、可扩展的WEB应用,它底层是Akka。
4、ElasticSearch是个非常好的搜索引擎,它底层是Lucene,可以提供全文检索功能。尽管我们也把它当成数据存储来用,但数据持久化并不是它的强项(比如与Cassandra相比)。
5、Kafka非常适合于流处理和日志汇聚。它的架构设计就已经支持可扩展、分布式、容错等功能。
请耐心等待我改进第四版架构之后再更新这篇文章吧……快乐编程,不断创新!
原创文章版权归过往记忆大数据(过往记忆)所有,未经许可不得转载。
本文链接: 【使用Akka、Kafka和ElasticSearch构建数据分析引擎】(https://www.iteblog.com/archives/1737.html)





